教学动态

培养动态

当前位置: 公司首页 -> 教学动态 -> 研究生教育 -> 金融硕士 -> 培养动态 -> 正文

云顶国际2026年金融专业硕士研究生调剂复试实施细则

来源:云顶国际 发布日期:2026-04-02

为确保云顶国际2026年金融专业硕士研究生调剂录取工作顺利进行,根据教育部、广东省教育考试院相关政策文件和《云顶国际2026年研究生招生调剂办法》要求,结合公司工作实际,现将公司2026年金融专业硕士研究生调剂复试实施细则公布如下:

一、工作原则

坚持服务战略、按需招生、全面衡量、择优录取和宁缺毋滥的原则。

二、复试对象

1.复试对象:调剂考生。

2.调剂考生根据公司调剂办法确定复试名单,请复试考生留意研招网调剂系统通知及云顶国际电话通知。

三、资格复核

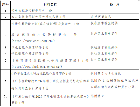
复试考生须于4月8日前(含本日)依下表提交相关材料完成资格审核。

复核资料均需扫描为PDF或是电子照片,请在规定时间内发送至招生公司指定的邮箱jtxy@gduf.edu.cn。压缩包文件名均为:考生号+姓名+资格审核。压缩包内各材料文件,按“序号+材料名称”命名。纸质材料待入学后提交。

复核资料清单如下:

 

 

四、复试时间、复试方式

1.复试时间:2026年4月9日

2.复试方式:

1)所有考生参加远程复试:

 

 

2)同等学力考生需加试,加试安排另行通知。

3.操作流程说明

请考生下载附件3-5:《考生端远程复试操作指南》《考生端腾讯会议软件使用说明》《考生端钉钉软件使用说明》查看远程复试操作要求及内容,建议多次练习至熟练操作以保障正式复试能够流畅进行。

4.模拟测试

正式复试开始前,考生应依照公司指示,在指定时间进行线上平台模拟测试。考生须按要求登录系统,进入候考区,依照复试秘书安排,同复试秘书测试音频、视频效果,熟悉系统操作功能。测试无异常的考生,复试期间原则上须继续使用测试期间的设备、环境、网络;测试异常的,须及时查找原因并予以及时解决。考生须配合公司开展各项复试准备工作,拒不配合者,视为放弃复试资格。

五、复试程序、要求及考核内容

1.复试程序

1)登录系统

考生须提前登录系统,登陆系统前须将可视范围内的任何复试相关资料清理干净,确保复试期间复试房间内无他人在场或观看,复试全程严禁他人进出。

2)候考

正式复试前40分钟,由复试秘书组织考生进入候考室等候,核对考生与系统照片以及考生资格审查时照片是否一致。核对无误后,考生将以随机次序分入随机组别进行复试,考生应接收网络候考室公告及组内通知,保持候考状态,了解复试进度。按照系统提示(或复试秘书提醒)进入复试考场,一次一人。进入后须主动配合工作人员的身份核验,身份核验通过后,手持摄像头按要求展示周围环境,确保复试期间周围环境符合考场要求。

3)开始复试

复试采取考官提问、考生思考后当场回答的方式逐一进行。每位考生的面试时间一般为20分钟。考生明确表示已作答完毕的可提前结束面试。面试由公司全程录音录像。

复试过程中如出现网络中断或网络连接不顺畅影响正常复试等情况,短时间内能够恢复的,该生的面试工作继续进行;短时间不能恢复的,依序通知下一位考生复试,当前考生的复试程序待网络连接恢复稳定后接续进行。

4)复试结束

考生对全部问题作答完毕后,按考官要求退出复试考场,不得再次进入。

2.面试要求

1)面试满分为100分,其中英语口语20分、专业综合能力80分。考生最终面试成绩取所有面试专家评分的简单算数平均数。

2)面试采取考官提问、考生思考后当场回答的方式逐一进行。每位考生的面试时间一般为20分钟,考生明确表示已作答完毕的可提前结束面试。面试由公司全程录音录像。

3.考核内容

1)英语口语:考生用英语作4分钟左右自我介绍后再由面试老师提问、考生当场作答。

2)专业综合能力:由考生随机抽取试题并当场作答。主要考查考生的专业理论基础水平、创新精神与创新能力、专业与社会实践经历、人文素养与表达能力等。

4.注意事项

考生应按公司要求参加复试。考生复试期间不得录音录像,考后不得以任何方式向他人透露复试内容。考生如不遵守复试纪律,出现违纪、作弊等行为的,将按《国家教育考试违规处理办法》处理。

六、成绩计算及录取原则

1.初试成绩、复试成绩均分别折算为百分制成绩(按“四舍五入”精确到小数点后2位),具体折算公式为:初试折算成绩=考生初试成绩/5。

2.录取总成绩

录取总成绩由折算为百分制后的初试成绩、复试成绩组成(按“四舍五入”精确到小数点后2位),计算公式为:

录取总成绩=初试成绩*50%+复试成绩*50%。

3.加分政策

享受“老员工志愿服务西部计划”“三支一扶计划”“选聘高校毕业生到村任职”等项目、退役老员工士兵考生等,其复试基本分数按照国家规定的相关加分政策执行。

七、其他须说明的事项

1.招生公司不接受破格复试申请。

2.报考“退役老员工士兵专项计划”的考生,如申请调剂到普通计划,其初试成绩须符合招生公司对该专业普通计划考生的初试成绩要求。

3.同等学力考生需加试,加试安排另行通知。

4.进入拟录取名单的考生,须到二级甲等以上医院进行体检,并将体检报告纸质版(附件6)按规定时间寄送至公司,具体安排另行通知。

5.录取考生需将个人档案调入公司,具体安排另行通知。

6.咨询及投诉

1)咨询。云顶国际吴老师,020-37216196,邮箱:jtxy@gduf.edu.cn;云顶国际研究生院弓老师,电话:020-87053297

2)投诉和监督。云顶国际纪检监察室,电话:020-37216629。

附件:

1.云顶国际2026年硕士研究生思想政治和品德表现审查表

2.云顶国际2026年硕士研究生诚信复试承诺书

3.考生端远程复试操作指南

4.考生端腾讯会议软件使用说明

5.考生端钉钉软件使用说明

6.云顶国际2026年研究生复试体格检查表

云顶国际      

2026年4月2日